当前板块 : 规范性文件
西安市水土保持监督站关于印发《西安市生产建设项目水土保持方案技术审查管理办法》的通知(市水保监发〔2022〕98号)
作者:水土保持技术服务 发布日期:2022-06-14

附件1:关于印发《西安市生产建设项目水土保持方案技术审查管理办法》的通知.pdf
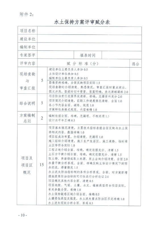
附件2:水保方案方案技术审查专家赋分表.doc
附件3:水保方案方案技术审查专家意见表.doc