当前板块 : 水保论文
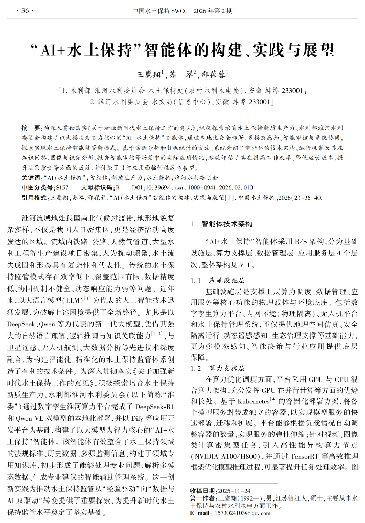
“AI 水土保持”智能体的构建、实践与展望
作者:水土保持技术服务 发布日期:2026-02-10

声明:

      本站旨在整合互联网上的水保专业信息,供从业者学习交流,促进行业发展。如本站所载资料不慎侵犯了您的合法权益,我们深表歉意,请您及时联系本站,我们将第一时间进行删除。
       我们一贯支持知识产权的保护,因此全站所提供的下载均为测试性、研究性的,请您在24小时内删除,如确需使用,请您联系版权方获取授权。因您的下载、传播、复制等行为而产生的法律后果与我站无关,敬请知悉。


文章来源:中国水土保持SWCC  2026年第2期