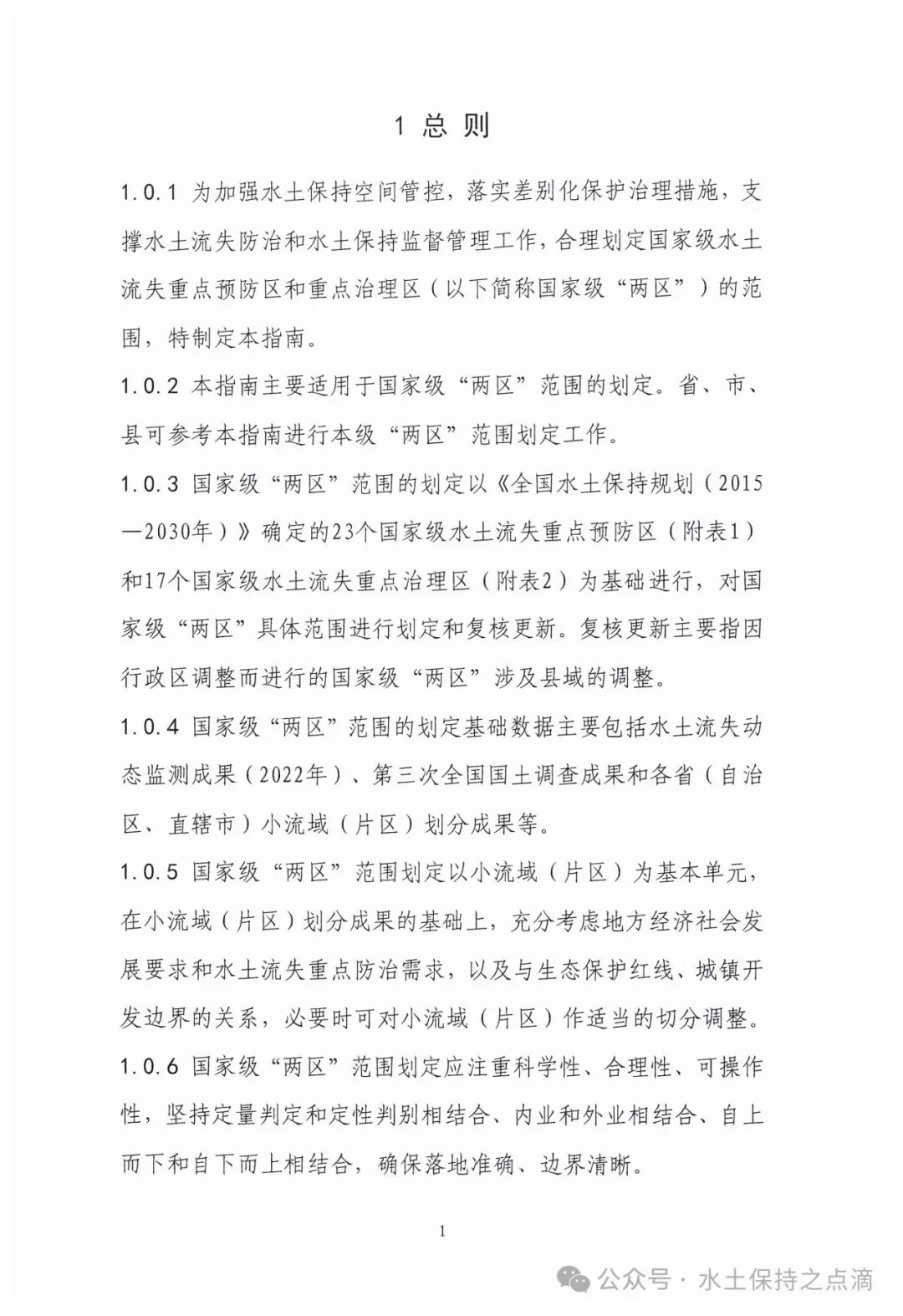
当前板块 : 技术文件
水利部办公厅关于印发水土保持重点区域划定技术指南的通知
作者:水土保持技术服务 发布日期:2024-07-18

部机关有关司局,部直属有关单位,各省、自治区、直辖市水利(水务)厅(局),各计划单列市水利(水务)局,新疆生产建设兵团水利局:

《国家级水土流失重点预防区和重点治理区范围划定技术指南》《水土流失严重、生态脆弱区域划定技术指南》《禁止开垦陡坡地范围划定技术指南》已经部务会议审议通过。现印发给你们,请认真贯彻落实。

一、国家级水土流失重点预防区和重点治理区范围划定技术指南:

水土流失重点预防区和重点治理区是《中华人民共和国水土保持法》规定的各级人民政府应当划定的区域,是开展水土流失防治和水土保持监督管理工作的重要基础。2015年,国务院批复《全国水土保持规划(2015-2030年)》,明确了23个国家级水土流失重点预防区,涉及460个县级行政区,重点预防面积43.92万km2;17个国家级水土流失重点治理区,涉及631个县级行政区:重点治理面积49.44万km。在此基础上,完成水土流失重点预防区和重点治理区范围划定工作,是贯彻落实中共中央办公厅、国务院办公厅《关于加强新时代水土保持工作的意见》中建立水士保持空间管控制度、落实差别化保护治理措施的前提和基础。

根据《水利部贯彻落实《关于加强新时代水土保持工作的意见》实施方案》有关要求,为国家级水土流失重点预防区和重点治理区范围后续划定工作提供技术依据,水利部组织编制本指南主要内容包括总则、术语和定义、划定方法、划定程序、命名与编码、成果要求、附表附件等。

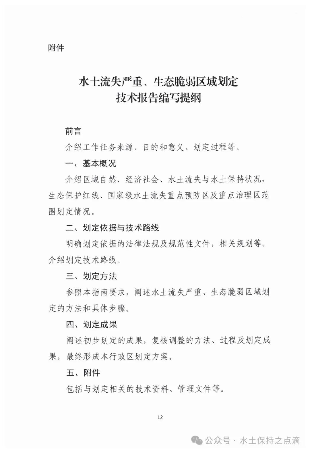
二、水土流失严重、生态脆弱区域划定技术指南

水土流失严重、生态脆弱区域是《中华人民共和国水土保持法》规定的应当限制或者禁止可能造成水土流失的生产建设活动的区域。长江保护法第六十一条第二款、黄河保护法第三十五条、青藏高原生态保护法第三十二条均提出禁止在流域水土流失严重、生态脆弱的区域开展可能造成水土流失的生产建设活动,确因国家发展战略和国计民生需要建设的,应当经科学论证,并依法办理审批手续。中共中央办公厅、国务院办公厅《关于加强新时代水土保持工作的意见》中明确提出建设水土保持空间管控制度的要求,划定水土流失严重、生态脆弱区域是落实此要求的重要任务和基础。

根据《水利部贯彻落实〈关于加强新时代水土保持工作的意见》实施方案》有关要求,为依法严格此区域生产建设活动监管,切实加强对划定工作的技术指导,水利部组织编制本指南,主要内容包括总则、术语和定义、划定方法、划定程序、命名与编码、成果要求、附表附件等。

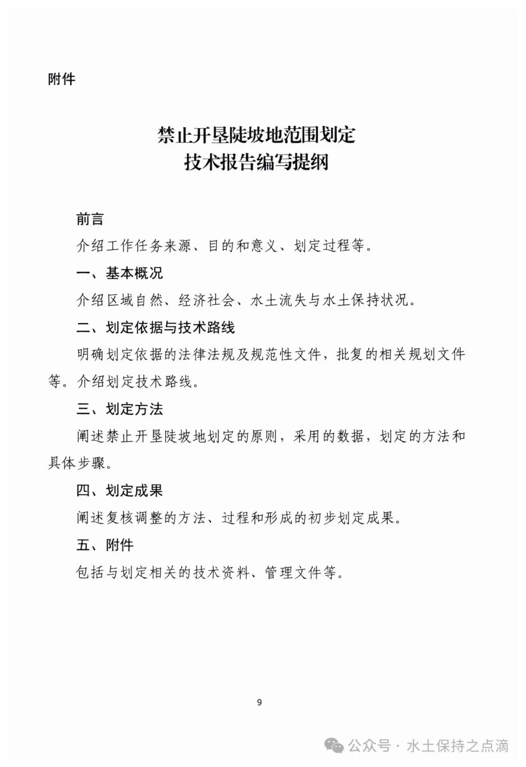
三、禁止开垦陡坡地范围划定技术指南

禁止开垦陡坡地范围是《中华人民共和国水土保持法》规定县级人民政府应当划定的区域,是开展水土流失防治和强化农林开发等生产建设活动监督管理工作的重要基础。水土保持法第二十条规定,禁止在二十五度以上陡坡地开垦种植农作物,部分省级水土保持条例或水土保持法实施办法也明确了小于二十五度及特定区域的禁止开垦坡度有关要求。

为贯彻落实中共中央办公厅、国务院办公厅《关于加强新时代水土保持工作的意见》,指导禁止开垦陡坡地范围划定,推动水土保持空间管控工作,水利部组织编制本技术指南,主要内容包括总则、术语和定义、划定方法、划定程序、成果要求、附表附件等。

图片

图片图片图片图片图片图片图片图片图片图片图片图片图片图片图片图片图片图片图片图片图片图片图片图片图片图片图片图片图片图片图片图片图片图片图片图片图片图片图片图片图片图片图片图片图片图片图片图片