当前板块 : 规范与标准
《节水评价技术导则》SL/T 835-2024
作者:水土保持技术服务 发布日期:2025-07-27
来源:水利部国际合作与科技司
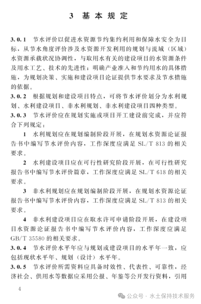
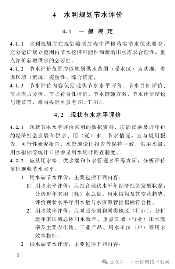
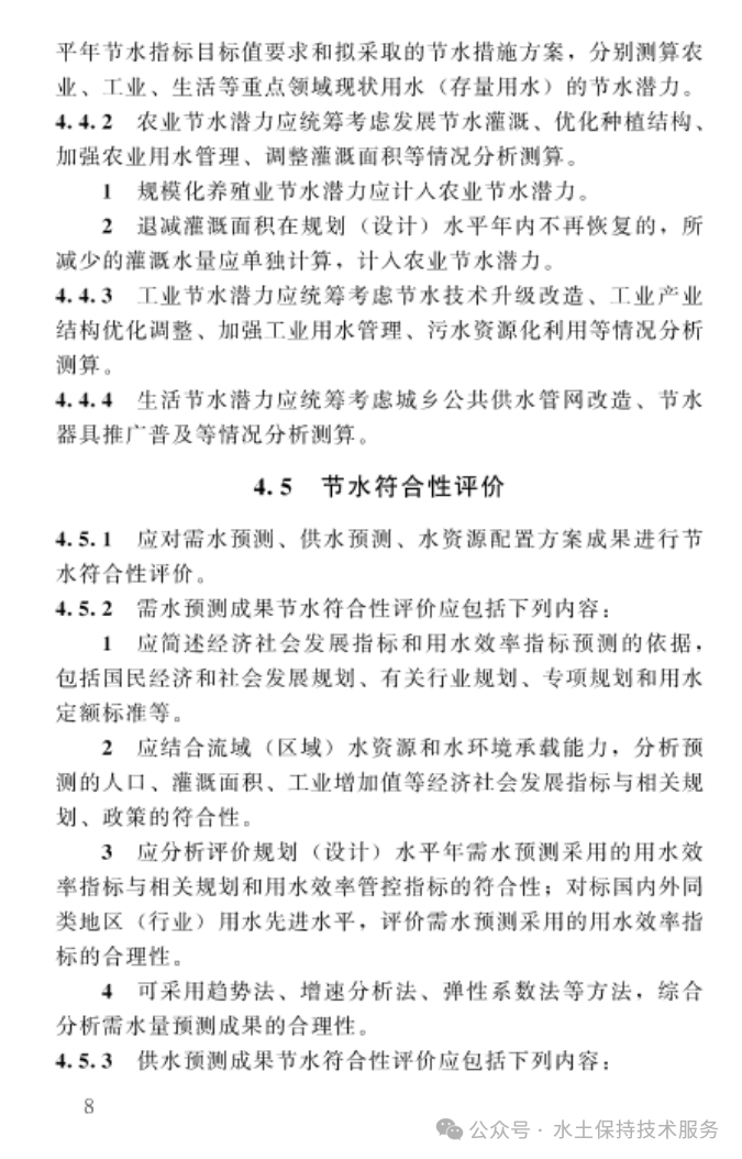
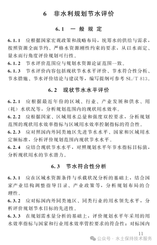
图片
图片
图片
图片
图片
图片
图片
图片
图片
图片
图片
图片
图片
图片
图片
图片
图片
图片
图片
图片
图片
图片
图片
图片
图片
图片
图片
图片
图片
图片
图片
图片
图片
图片
图片
图片
图片
图片
图片
图片
图片
图片
图片
图片
图片
图片
图片
图片
图片
图片
图片

来源:水利部

编辑:水土保持技术服务网www.stbc.cn